ページ内を移動するためのリンクです
サイト内主要メニューへ移動します
本文へ移動します
フッターのメニューへ移動します
お使いのブラウザの設定で、JavaScriptが無効になっています。このホームページでは、閲覧を便利にする機能や効果を実現するためにJavaScriptを使用しています。
文字サイズ変更
標準
大
特大
長津田地区センター
本牧地区センター
上中里地区センター
中屋敷地区センター
旭公会堂
磯子公会堂
緑公会堂
港南公会堂
指定管理者
株式会社 清光社
ホームへ戻る
お問い合わせは
045-773-3929
〒235-0042 横浜市磯子区上中里町397-2
開館時間:
9時~21時(月曜日~土曜日)
9時~17時(日曜日・祝日)
コンテンツへ
施設案内
アクセスマップ
ご利用案内
利用料金
事業計画・報告
予約状況
お知らせ
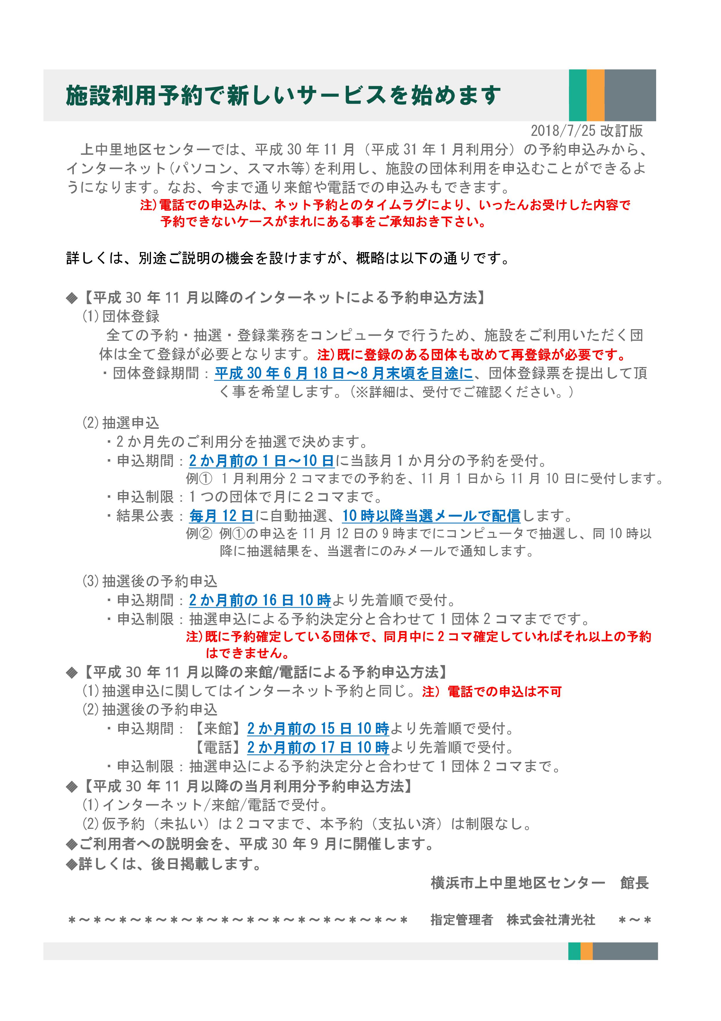
施設利用予約で新しいサービスを始めます
2018-6-30
上中里地区センターでは、平成30年11月(平成31年1月利用分)の予約申込みから、インターネット(パソコン、スマホ等)を利用し、施設の団体利用を申込むことができるようになります。
なお、今まで通り来館や電話での申込みもできます。
※詳細は、添付ファイルをご確認ください。
(クリックすると、画像が大きくなります。)
横浜市上中里地区センター 館長
*~*~*~*~*~*~*~*~*~*~*~*~*~* 指定管理者 株式会社清光社 *~*
このサイトへのリンクご希望の方はリンク後で結構ですのでメールにてご連絡いただければ幸いです。
リンクをしたサイトの内容が公序良俗に反するものであった場合リンクをお断りする場合があります。
ページの先頭へ戻る
アクセシビリティ方針
|
個人情報保護方針
|
サイトマップ
Copyright ©
SEIKOSHA CO., LTD.
ALL RIGHTS RESERVED.